ROC curve - 공돌이의 수학정리노트 (Angelo's Math Notes)

Roc And Shay Onlyfans Curve 공돌이의 수학정리노트 Angelo's Math Notes

Onlyfans is the social platform revolutionizing creator and fan connections ROC 曲线是一种坐标图式的分析工具,是由二战中的电子和雷达工程师发明的,发明之初是用来侦测敌军飞机、船舰,后来被应用于医学、生物学、犯罪心理学。 如今, ROC 曲线已经被广泛应用于机器学习领域的模型评估,说到这里就不得不提到 Tom Fawcett 大佬,他一直在致力于推广 ROC 在机器学习.

The site is inclusive of artists and content creators from all genres and allows them to monetize their content while developing authentic relationships with their fanbase. #ROC曲线为什么是一条折线 #ROC曲线为什么不是曲线 今天论文的外审专家也问了这个问题,我才注意到,因此答一下。 如果你也使用的是sklearn.metrics的roc_curve,做的是二分类预测,那么原因可能来自于错误的使用命令: fpr, tpr, threshold = roc_curve (y, prob) #计算真正率和假正率 roc_curve的两个参数是 (y_ture,y. Best roc and shay sexy moments!

ROC curve - 공돌이의 수학정리노트 (Angelo's Math Notes)

Hot sex on bed by true lovers !

African couple having sexy times!

Banging hard with my wife Me and my boyfriend fucking Making love softly next to the fireplace ! Amateur sex on bed !

Watch new porn videos tagged with rocandshay xxx on porntrex Get your daily dose of porn from our huge collection of free hd and 4k porn videos. Watch videos, rate and checkout roc and shay pornstar profile Her at pornzog free porn clips we have the largest pornstar collection on the internet!

ROC curve - 공돌이의 수학정리노트 (Angelo's Math Notes)
ROC curve - 공돌이의 수학정리노트 (Angelo's Math Notes)

Details

Horny husband fucking his wife in the kitchen

Roc an shay pictures and videos on erome The album about roc an shay is to be seen for free on erome shared by phatwetkat4214 Come see and share your amateur porn. By going further you declare that you are at legal age and want to watch erotic content voluntarily

If you live in an area where viewing adult material is illegal, you must leave now. Watch roc and shay ⚤ movies for free on ixxx.com! Check out the latest roc and shay ⚤ videos at porzo.com Updated continuously and over 1000 categories.

ROC curve - 공돌이의 수학정리노트 (Angelo's Math Notes)
ROC curve - 공돌이의 수학정리노트 (Angelo's Math Notes)

Details

Watch best porn for free

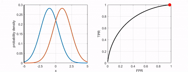
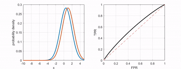
The most popular ebony porn clips of the web. ROC/AUC作为机器学习的评估指标非常重要,也是面试中经常出现的问题(80%都会问到)。 其实,理解它并不是非常难,但是好多朋友都遇到了一个相同的问题,那就是:每次看书的时候都很明白,但回过头就忘了,经常容易将概念弄混。 ROC曲线 全称Receiver Operating Characteristic Curve(受试者特征曲线)。 ROC曲线 由灵敏度为纵轴,(1-特异度)为横轴绘制而成。通过绘制ROC曲线可以让读者直观地看到 某指标各取值对结局指标的诊断或预测能力。 其中名词解释: 灵敏度 (sensitivity),即敏感度,是指筛检方法能将实际有病的人正确地判定. ROC曲线下方的区域面积又被称为AUC值,是ROC曲线的数字摘要,取值范围一般为0.5~1。 使用AUC值作为评价标准是因为很多时候ROC曲线并不能清晰地说明哪个模型的效果更好,而作为一个数值,对应AUC值更大的模型预测效果更好。

ROC是个简单的短趋势性指标,名称叫变动速率。称其为短趋势性,是因为算法只截取了12个单位时间。而且该指标并不能反映趋势方向,只能反映趋势运行中的节奏变化,也就是趋势中的次级折返的频率和力度,并称其为变动速率。这是该指标名称的含义。 通常,如果AUC大于0.8,我们认为这个分类器的性能是好的。 简单地说,ROC和AUC是用来评价模型预测性能的一种方法,尤其是在处理不平衡数据集的情况下非常有用。 参考链接: 机器学习之类别不平衡问题 (2) —— ROC和PR曲线 下图是一个ROC曲线的示例: 在这张图. ROC曲线直观展示假阳性率(1-特异度)与真阳性率(敏感度)之间的关系情况。 可以明显的看出,text1的AUC值(ROC曲线下面积)明显大于text2的面积,说明text1的预测准确率明显高于text2的预测准确率。 通过一个例子来绘制一条ROC曲线? ROC曲线的含义已经理解,但是不会画 对于ROC曲线的形成还是比较模糊,求好心人举个栗子,简单的,比如说有1000个样本 类别标记为正或负 通过一个二… 显示全部 关注者 38 被浏览

ROC curve - 공돌이의 수학정리노트 (Angelo's Math Notes)
ROC curve - 공돌이의 수학정리노트 (Angelo's Math Notes)

Details

前面各位大神总结的都非常的好,也说一下自己的总结和理解。 东哥起飞:【机器学习笔记】:一文让你彻底理解准确率,精准率,召回率,真正率,假正率,ROC/AUC ROC/AUC 作为机器学习的评估指标非常重要,也是面试中经常出现的问题(80%都会问到)。